伟德国际31省市985、211高校及王牌专业大盘点!
栏目:行业资讯 发布时间:2025-11-13
分享到:
  “985工程”是在1998年5月北京大学百年校庆的致辞中提到的,该工程在1999年时正式启动,最初选定的院校包括清华大学,北京大学等九所院校。现包括我国   “211 工程”是面向21世纪挑战提出的,涵盖了大约100所高校和一些重点学科,在教学质量、科研水平等方面都有显著成果。目前我国211大学包括116所院校。   该战略是在“985”和“211”工程之后提出的,为世界一

  “985工程”是在1998年5月北京大学百年校庆的致辞中提到的,该工程在1999年时正式启动,最初选定的院校包括清华大学,北京大学等九所院校。现包括我国

  “211 工程”是面向21世纪挑战提出的,涵盖了大约100所高校和一些重点学科,在教学质量、科研水平等方面都有显著成果。目前我国211大学包括116所院校。

  该战略是在“985”和“211”工程之后提出的,为世界一流大学和一流学科的简称。目前我国双一流大学包括147所院校。

  ⏩985高校(8所):清华大学、北京大学、中国人民大学、北京航空航天大学、北京理工大学、北京师范大学、中国农业大学、中央民族大学。

  ⏩211高校(26所):除上述8所985高校外,还有北京邮电大学、中央财经大学、对外经济贸易大学、中国政法大学、北京外国语大学、北京交通大学、北京科技大学、中国传媒大学、北京工业大学、华北电力大学、北京化工大学、中央音乐学院、北京林业大学、北京中医药大学、中国矿业大学(北京)、中国石油大学(北京)、中国地质大学(北京)、北京体育大学 。北京作为首都,汇聚了丰富的教育资源,众多顶尖高校为国家培养了大量优秀人才。

  ⏩211高校(3所):山东大学、中国海洋大学、中国石油大学(华东) 。山东的高校在文史哲、海洋科学、石油化工等领域有着深厚底蕴,为山东伟德国际bv1946的文化传承和经济建设发挥重要作用。

  ⏩211高校(11所):除上述2所985高校外,还有苏州大学、南京航空航天大学、南京理工大学、中国矿业大学、南京师范大学、河海大学、江南大学、中国药科大学、南京农业大学 。江苏的高校整体实力强劲,在多个学科领域处于国内领先地位,有力地推动了江苏乃至长三角地区的高质量发展。

  ⏩211高校(4所):除上述2所985高校外,还有暨南大学、华南师范大学 。广东的高校在工科、医学、人文社科等领域发展迅速,为粤港澳大湾区的建设提供了强大的人才和智力支持。

  ⏩211高校(1所):浙江大学 。浙江大学学科综合实力突出,在科技创新、人才培养等方面成果斐然,对浙江的经济社会发展起到了巨大的引领作用。

  生态学、光学工程、控制科学与工程、计算机科学与技术、农业工程、软件工程、园艺学、农业资源与环境、植物保护、临床医学、农林经济管理、中国语言文学、外国语言文学、机械工程、材料科学与工程、动力工程及工程热物理、土木工程、化学工程与技术、环境科学与工程、药学、管理科学与工程、公共管理、理论经济学、法学、马克思主义理论、教育学、数学、物理学、化学、生物学、电气工程、电子科学与技术、生物医学工程、食品科学与伟德国际bv1946工程、作物学、畜牧学、基础医学、工商管理、设计学等。

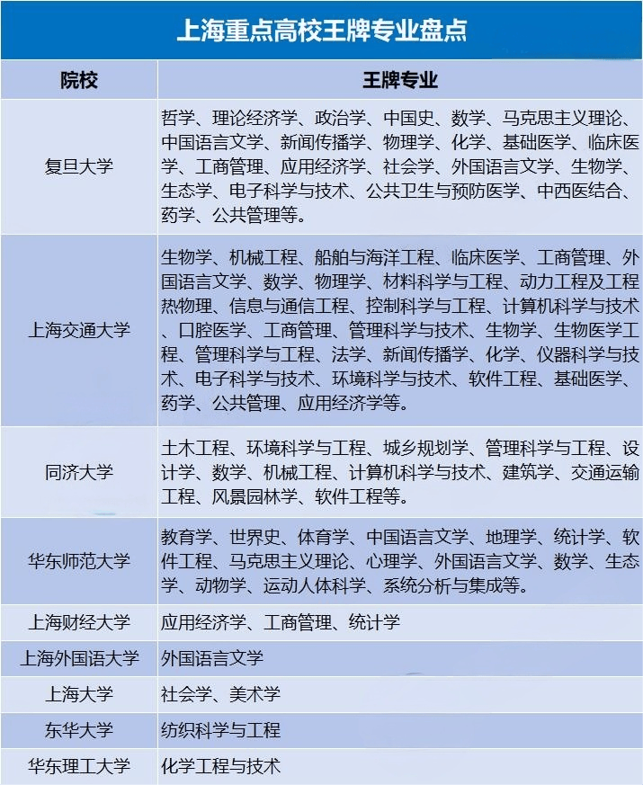
  ⏩211高校(10所):除4所985高校外,还有华东理工大学、东华大学、上海外国语大学、上海财经大学、上海大学、中国人民海军军医大学 。上海的高校在学术研究、科技创新以及国际交流等方面表现突出,为长三角地区乃至全国的发展提供了强大的智力支持。

  ⏩211高校(7所):除上述 2 所 985 高校外,还有中国地质大学(武汉伟德国际bv1946)、中南财经政法大学、华中师范大学、武汉理工大学、华中农业大学 。湖北的高校教育资源丰富,在多个学科领域培养了大量优秀人才,推动了中部地区的发展。

  ⏩211高校(4所):除上述3所985高校外,还有湖南师范大学 。湖南的高校在工程技术、师范教育等领域成绩突出,为湖南的科技进步和教育事业发展贡献力量。

  ⏩211高校(8所):除上述3所985高校外,还有中国人民空军军医大学、西北大学、西安电子科技大学、长安大学、陕西师范大学 。陕西的高校在能源、航空航天、农业、师范教育等领域实力强劲,为西部地区的发展提供了重要支撑。

  ⏩211高校(5所):除上述2所985高校外,还有西南交通大学、西南财经大学、四川农业大学 。四川的高校在综合学科、电子信息、交通、财经、农业等多个领域各具优势,推动了四川及西南地区的发展。

  ⏩211高校(4所):除上述2所985高校外,还有河北工业大学(隶属河北省,但位于天津)、天津医科大学 。天津的高校在多个学科领域有着深厚的积淀,为京津冀协同发展贡献着重要力量。

  ⏩211高校(3所):中国科学技术大学、安徽大学、合肥工业大学 。中国科学技术大学在前沿科学研究方面成绩卓著,安徽大学和合肥工业大学也在各自优势学科领域不断进步,为安徽的创新发展提供人才和技术支撑。

  ⏩211高校(2所):厦门大学、福州大学 。厦门大学在经济、海洋等学科领域优势突出,福州大学在工科等方面也有一定实力,共同助力福建的发展。

  厦门大学:经济学类、管理学伟德国际bv1946类、化学类专业、海洋科学、应用经济学、化学、统计学、工商管理、法学、生物学等。

  ⏩211高校(4所):除上述2所985高校外,还有大连海事大学、辽宁大学 。辽宁的高校在理工科、航运、经济等领域各有专长,为东北老工业基地的振兴注入活力。

  ⏩211高校(4所):哈尔滨工业大学、哈尔滨工程大学、东北林业大学、东北农业大学 。黑龙江的高校在航天、船舶、农林等领域优势明显,为国家的国防建设、农林发展贡献力量。

  ⏩211高校(3所):吉林大学、东北师范大学、延边大学 。吉林大学学科门类齐全,东北师范大学在师范教育领域成果显著,延边大学则在民族教育和区域发展方面发挥重要作用。

  ⏩211高校(2所):重庆大学、西南大学 。重庆的高校在推动西部地区的经济社会发展、人才培养和科技创新等方面发挥着关键作用。

  ⏩211高校(1所):兰州大学 。兰州大学在基础学科研究等方面成果显著,为甘肃及西北地区的教育和科研事业发展发挥着重要作用。

  生态学、核技术、草业科学、历史学、生物技术、大气科学、化学、地理科学、数学与应用数学、物理学、生物科学等。

  ⏩211高校(1所):太原理工大学 。太原理工大学在煤炭、化工等传统优势学科领域不断深耕,为山西的能源产业转型和经济建设提供支持。

  ⏩211高校(1所):河北工业大学 。该校虽然地处天津,但隶属于河北省,在工科等领域具有较强实力,为河北的产业升级和经济发展输送专业人才。

  ⏩211高校(1所):郑州大学 。郑州大学在医学、材料科学与工程等学科不断突破,对河南的高等教育提升和经济社会发展意义重大。

  ⏩211高校(1所):南昌大学 。南昌大学在医学、材料科学等领域积极探索,为江西的教育和经济发展贡献力量。

  ⏩211高校(1所):内蒙古大学 。内蒙古大学在民族学、生态学等领域具有鲜明特色,对推动内蒙古地区的文化传承、生态保护和社会发展意义重大。

  ⏩211高校(1所):宁夏大学 。宁夏大学在农业、能源化工等领域为宁夏的经济建设和社会发展培养人才。

  ⏩伟德国际bv1946211高校(1所):青海大学 。青海大学在高原医学、生态环境等领域开展研究,为青海的特色产业发展和生态保护提供支持。

  ⏩211高校(1所):广西大学 。广西大学在农业、工程等领域为广西的经济发展和产业升级培养专业人才。

  ⏩211高校(1所):贵州大学 。贵州大学在农业、矿业等领域为贵州的经济发展和脱贫攻坚提供了一定的技术和人才支持。

  ⏩211高校(1所):海南大学 。海南大学在热带农业、海洋科学等领域开展研究,为海南的自由贸易港建设和特色产业发展助力。

  ⏩211高校(1所):云南大学 。云南大学在民族学、生态学等学科具有优势,对云南的文化传承、生态保护和区域发展意义重大。

  ⏩211高校(2所):新疆大学、石河子大学 。新疆大学和石河子大学在推动新疆地区的教育发展、人才培养以及经济建设等方面发挥着重要作用,为边疆地区的稳定和发展贡献力量。

  ⏩211高校(1所):西藏大学 。西藏大学在藏学、高原医学等领域开展特色研究,为西藏的教育、文化和医疗卫生事业发展贡献力量。